欢迎来到中国节能协会热电产业委员会!
产业要闻

首页 > 协会动态 > 产业要闻

住建部丨《城镇清洁供热技术标准(征求意见稿)》

编辑发布:小编 发布时间:2024-11-18 14:50:08点击:

住房城乡建设部办公厅关于国家标准《城镇清洁供热技术标准(征求意见稿)》公开征求意见的通知

根据《住房和城乡建设部标准定额司关于开展<城镇清洁供热技术标准>等2项标准编制工作的函》(建司局函标〔2021〕129号),中国城镇供热协会等单位起草了国家标准《城镇清洁供热技术标准(征求意见稿)》(见附件)。现向社会公开征求意见。有关单位和公众可通过以下途径和方式提出反馈意见:

1.电子邮箱:sc@cdha.org.cn。

2.通信地址:北京市朝阳区西坝河南路甲2号一层,邮政编码:100028。

意见反馈截止时间为2024年12月13日。

住房城乡建设部办公厅

2024年11月13日

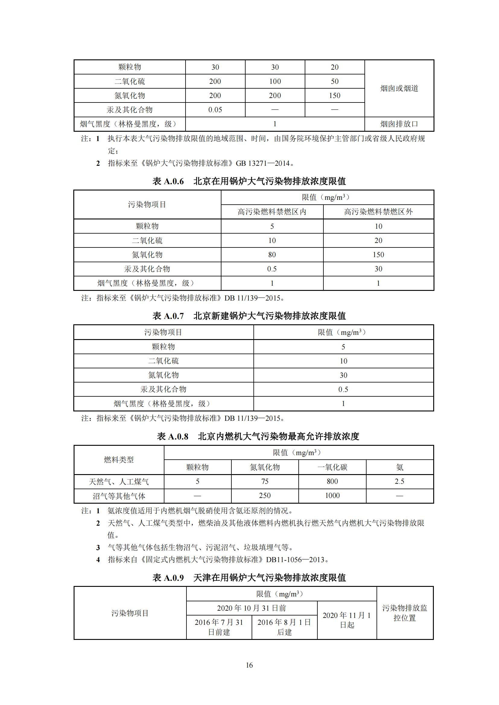
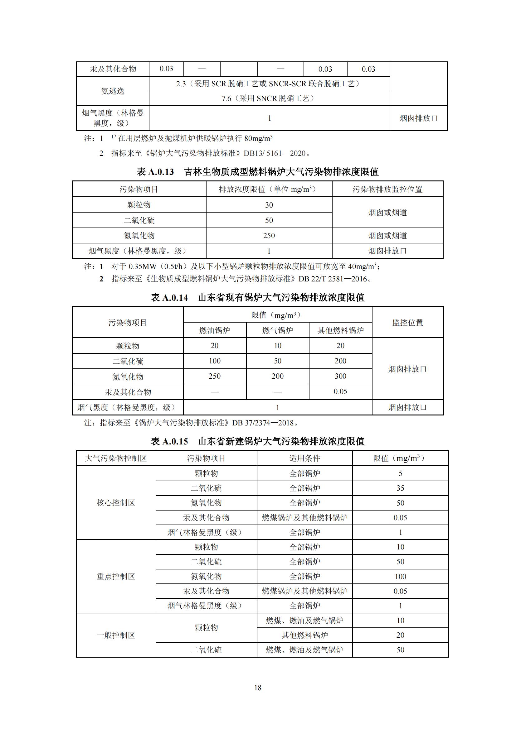
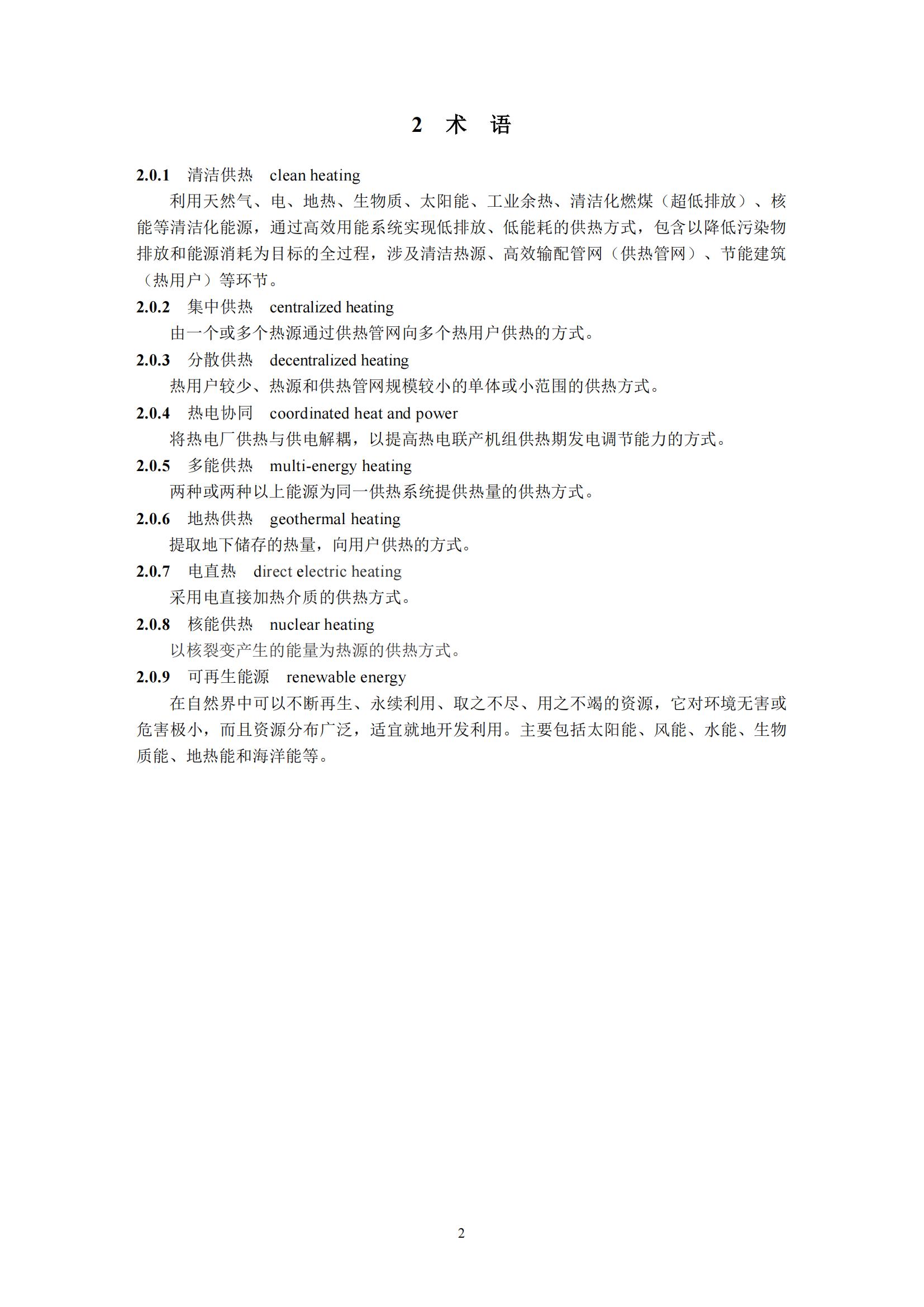
附件:《城镇清洁供热技术标准》(征求意见稿)

《城镇清洁供热技术标准》(征求意见稿)_00.jpg

《城镇清洁供热技术标准》(征求意见稿)_01.jpg

《城镇清洁供热技术标准》(征求意见稿)_02.jpg

《城镇清洁供热技术标准》(征求意见稿)_03.jpg

《城镇清洁供热技术标准》(征求意见稿)_04.jpg

《城镇清洁供热技术标准》(征求意见稿)_05.jpg

《城镇清洁供热技术标准》(征求意见稿)_06.jpg

《城镇清洁供热技术标准》(征求意见稿)_07.jpg

《城镇清洁供热技术标准》(征求意见稿)_08.jpg

《城镇清洁供热技术标准》(征求意见稿)_09.jpg

《城镇清洁供热技术标准》(征求意见稿)_10.jpg

《城镇清洁供热技术标准》(征求意见稿)_11.jpg

《城镇清洁供热技术标准》(征求意见稿)_12.jpg

《城镇清洁供热技术标准》(征求意见稿)_13.jpg

《城镇清洁供热技术标准》(征求意见稿)_14.jpg

《城镇清洁供热技术标准》(征求意见稿)_15.jpg

《城镇清洁供热技术标准》(征求意见稿)_16.jpg

《城镇清洁供热技术标准》(征求意见稿)_17.jpg

《城镇清洁供热技术标准》(征求意见稿)_18.jpg

《城镇清洁供热技术标准》(征求意见稿)_19.jpg

《城镇清洁供热技术标准》(征求意见稿)_20.jpg

《城镇清洁供热技术标准》(征求意见稿)_21.jpg

undefined

undefined

undefined

undefined

undefined

住建部丨《城镇清洁供热技术标准(征求意见稿)》(图28)《城镇清洁供热技术标准》(征求意见稿).docx



相关标签:
热荐产品
AI智能助手
转人工 ×