欢迎来到中国节能协会热电产业委员会!
政策专题

首页 > 协会专题 > 政策专题

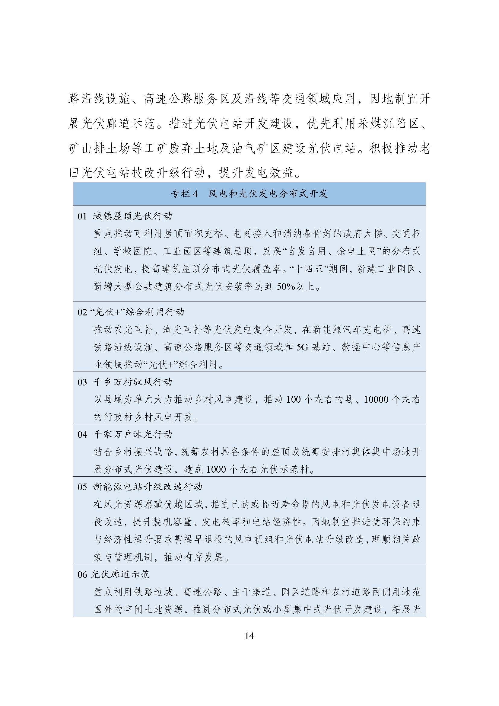
“十四五”可再生能源发展规划

编辑发布:言过 发布时间:2022-06-02 14:25:11点击:

国家发改委、能源局、财政部等9部门印发“十四五”可再生能源发展规划,其中提到,稳步推进生物质能多元化开发,从以下几个方面着手:

稳步发展生物质发电。优化生物质发电开发布局,稳步发展城镇生活垃圾焚烧发电,有序发展农林生物质发电和沼气发电,探索生物质发电与碳捕集、利用与封存相结合的发展潜力和示范研究。有序发展生物质热电联产,因地制宜加快生物质发电向热电联产转型升级,为具备资源条件的县城、人口集中的乡村提供民用供暖,为中小工业园区集中供热。开展生物质发电市场化示范,完善区域垃圾焚烧处理收费制度,还原生物质发电环境价值。

积极发展生物质能清洁供暖。合理发展以农林生物质、生物质成型燃料等为主的生物质锅炉供暖,鼓励采用大中型锅炉,在城镇等人口聚集区进行集中供暖,开展农林生物质供暖供热示范。在大气污染防治非重点地区乡村,可按照就地取材原则,因地制宜推广户用成型燃料炉具供暖。

加快发展生物天然气。在粮食主产区、林业三剩物富集区、畜禽养殖集中区等种植养殖大县,以县域为单元建立产业体系,积极开展生物天然气示范。统筹规划建设年产千万立方米级的生物天然气工程,形成并入城市燃气管网以及车辆用气、锅炉燃料、发电等多元应用模式。

大力发展非粮生物质液体燃料。积极发展纤维素等非粮燃料乙醇,鼓励开展醇、电、气、肥等多联产示范。支持生物柴油、生物航空煤油等领域先进技术装备研发和推广使用。

全文阅读:


可再生能源规划_页面_01.jpg

可再生能源规划_页面_02.jpg

可再生能源规划_页面_03.jpg

可再生能源规划_页面_04.jpg

可再生能源规划_页面_05.jpg

可再生能源规划_页面_06.jpg

可再生能源规划_页面_07.jpg

可再生能源规划_页面_08.jpg

可再生能源规划_页面_09.jpg

可再生能源规划_页面_10.jpg

可再生能源规划_页面_11.jpg

可再生能源规划_页面_12.jpg

可再生能源规划_页面_13.jpg

可再生能源规划_页面_14.jpg

可再生能源规划_页面_15.jpg

可再生能源规划_页面_16.jpg

可再生能源规划_页面_17.jpg

可再生能源规划_页面_18.jpg

可再生能源规划_页面_19.jpg

可再生能源规划_页面_20.jpg

可再生能源规划_页面_21.jpg

可再生能源规划_页面_22.jpg

可再生能源规划_页面_23.jpg

可再生能源规划_页面_24.jpg

可再生能源规划_页面_25.jpg

可再生能源规划_页面_26.jpg

可再生能源规划_页面_27.jpg

可再生能源规划_页面_28.jpg


可再生能源规划_页面_29.jpg

可再生能源规划_页面_30.jpg

可再生能源规划_页面_31.jpg

可再生能源规划_页面_32.jpg

可再生能源规划_页面_33.jpg

可再生能源规划_页面_34.jpg

可再生能源规划_页面_35.jpg

可再生能源规划_页面_36.jpg

可再生能源规划_页面_37.jpg

可再生能源规划_页面_38.jpg

可再生能源规划_页面_39.jpg

可再生能源规划_页面_40.jpg

可再生能源规划_页面_41.jpg

可再生能源规划_页面_42.jpg

可再生能源规划_页面_43.jpg

可再生能源规划_页面_44.jpg

可再生能源规划_页面_45.jpg

可再生能源规划_页面_46.jpg


























相关标签:
热荐产品
AI智能助手
转人工 ×